หน้าแรก
ติดต่อเรา
21 ตุลาคม พ.ศ. 2568
Toggle navigation
หน้าแรก
เกี่ยวกับหน่วยงาน
ประวัติความเป็นมา
วิสัยทัศน์ พันธกิจ ค่านิยมหลัก
โครงสร้างองค์กร
บุคลากร
โครงสร้างหน่วยงาน
คณะผู้บริหาร
กรรมการประจำคณะ
นักศึกษา
ค่านิยมหลัก / อัตลักษณ์ / คุณลักษณะบัณฑิต
ที่ตั้ง
อำนาจหน้าที่
หลักสูตรปริญญาตรี
การศึกษาปฐมวัย
การประถมศึกษา
พลศึกษาและสุขศึกษา
ภาษาอังกฤษและเทคโนโลยีการศึกษา
การสอนอิสลามศึกษา
การดูแลและพัฒนาเด็กปฐมวัย (ศศ.บ.)
อิสลามศึกษา (ศศ.บ.)
หลักสูตรประกาศนียบัตรบัณฑิต
หลักสูตรประกาศนียบัตรบัณฑิต
หลักสูตรปริญญาโท
การบริหารการศึกษา
การสอนอิสลามศึกษา
หลักสูตรปริญญาเอก
การสอนอิสลามศึกษา
งานสารสนเทศ
สารสนเทศคณะครุศาสตร์
สารสนเทศมหาวิทยาลัย
หน่วยงานภายใน
งานพัฒนานักศึกษาและทำนุบำรุงศิลปวัฒนธรรม
งานวิชาการ
งานวิจัยและพัฒนาท้องถิ่น
ฝ่ายฝึกประสบการณ์วิชาชีพครู
โรงเรียนสาธิต มรย.
งานหอพัก Extra Time
ศูนย์ศึกษาพัฒนาครูและพัฒนาการเรียนรู้
โครงการครูรัก(ษ์)ถิ่น
หน่วยงานมหาวิทยาลัย
กองบริการการศึกษา
กองพัฒนานักศึกษา
คณะมนุษยศาสตร์และสังคมศาสตร์
คณะวิทยาศาสตร์เทคโนโลยีและการเกษตร
คณะวิทยาการจัดการ
หน่วยงานที่เกี่ยวข้อง
สำนักงานเลขาธิการคุรุสภา
กระทรวงการอุดมศึกษา วิทยาศาสตร์ วิจัยและนวัตกรรม
กองทุนเงินให้กู้ยืมเพื่อการศึกษา
สิ่งอำนวยความสะดวก
ห้องประชุม
ห้องทดสอบสอน Micro Teaching
ห้องปฏิบัติการผลิตสื่อการสอน
ห้องปฏิบัติการคอมพิวเตอร์
ห้องสตูดิโอ
งานวารสาร
งานวารสารคณะครุศาสตร์
กฏหมายที่เกี่ยวข้อง
นโยบาย No Gift No Policy
พรบ. ระเบียบ ประกาศ
ข้อมูลสถิติผู้รับบริการ
ข้อมูลสถิติผู้รับบริการระบบเพิ่มกิจกรรมและจองห้องประชุมคณะครุศาสตร์
ข้อมูลสถิติผู้รับบริการระบบย่อลิงค์คณะครุศาสตร์
หน้าหลัก
บทความวิชาการ
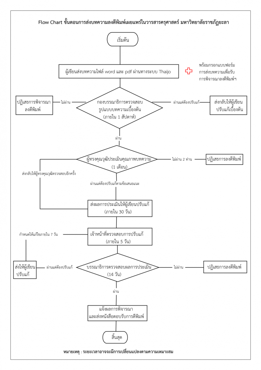
วารสารครุศาสตร์ มหาวิทยาลัยราชภัฏยะลา (Journal of Education Yala Rajabhat University)
วารสารครุศาสตร์ มหาวิทยาลัยราชภัฏยะลา (Journal of Education Yala Rajabhat University)
4 กรกฎาคม 2565
(ผู้ดูแลระบบ)
บทความวิชาการ
https://so08.tci-thaijo.org/index.php/jeduyru
‹
›
×